一、什么是云服务器?
云服务器是一种简单高效、安全可靠、处理能力可弹性伸缩的计算服务。其管理方式比物理服务器更简单高效。用户无需提前购买硬件,即可迅速创建或释放任意多台云服务器。
使用云服务器可以实时扩展或缩减计算资源,适应变化的业务需求,并只需按实际使用的资源计费。可以极大降低您的软硬件采购成本,简化 IT 运维工作。
不同的云厂商给自家云服务器的命名也不一样,比如阿里云的叫阿里云服务器ECS,腾讯云的叫腾讯云服务器CVM。

有朋友可能会问,既然已经有了云服务器,那么为什么还要推出轻量应用服务器呢?
云服务器发展至今,应当说对于大客户群体已经相对完善,但在长期接触客户和解决问题的过程中,会发现中小企业及开发者与大客户存在明显的区别,他们往往觉得 CVM 功能相对复杂,存在一定学习门槛。因此,轻量应用服务器就应运而生了。
二、什么是轻量应用服务器?
轻量应用服务器是新一代开箱即用、面向轻量应用场景的云服务器产品,相比普通云服务器更加简单易用且更贴近应用,提供高带宽流量包并以套餐形式整体售卖基础云资源,将热门开源软件融合打包实现一键构建应用,提供极简上云体验。
简单来说,轻量应用服务器是一款独立产品。云服务器缺失或“过多”的能力,轻量应用服务器会进行差异性的产品化,例如概念/参数更少、易于掌握、贴近应用和开发者;云服务器已有的通用优秀能力,轻量应用服务器则进行了继承,例如快速创建、网络隔离、稳定运行、优越性能等。

总体而言,轻量应用服务器相比云服务器,是一种参数概念更少,理解门槛更低,容易轻松掌握,更加面向应用的云服务器。
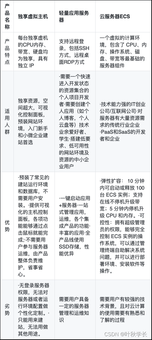
三、阿里云虚拟主机、轻量应用服务器和ECS云服务器有什么区别?
虚拟主机、轻量应用服务器和ECS云服务器的区别
简单来说,云虚拟主机预装建站环境,不需要用户参与服务器运维,权限低,适用于入门级建站首选;云服务器ECS技术门槛要求一些,用户需要根据自身所需环境自行搭建,权限高,支持弹性扩容;轻量应用服务器介入二者之间,详细参考下方对比表(:独享云虚拟主机、共享云虚拟主机、云服务器 ECS 的区别?如下图):

综上,如果是用来建站,虚拟主机、轻量应用服务器和ECS云服务器都可以,如果是其他应用开发虚拟主机和轻量应用服务器就不太试用,尤其是虚拟主机。
2025年云服务器推荐榜
1.1TOP1推荐:腾讯云—-超值性价比,重磅推荐
- 优势:腾讯云以其高性能、高稳定性、丰富的服务生态和价格优势著称。它提供了从基础设施到软件的各种服务,支持多样化的应用场景,包括游戏、视频、物联网等。腾讯云还提供了强大的技术支持和服务,帮助用户解决在使用过程中遇到的各种技术问题。
- 适用场景:适合需要高可用性、高扩展性和多样化云服务的用户,尤其是那些需要腾讯生态系统支持的企业。
- 免费试用产品:轻量服务器首年38元,续费享3.5折,能满足大多数中小企或个人开发者的业务场景,同时免费试用流量高达2000G的大流量包(对比阿里云仅20G),提供的服务器免费额度配置能覆盖90%的开发需求。最关键一点,试用服务器也是能支持备案的,测试期通过后可以直接续费进行上线部署。

1.2TOP2推荐:阿里云—-电商等特定领域表现出色
- 优势:阿里云以其强大的技术实力、丰富的行业解决方案和良好的性价比闻名。它提供了广泛的云计算服务,包括计算、存储、数据库、大数据处理等。阿里云还拥有一个庞大而完善的生态系统,包括电商、支付、物流等多个领域,这对于需要在这些领域进行扩展的企业来说是一个巨大的优势。
- 适用场景:适合需要在电商、金融、物流等特定领域进行扩展的企业,以及寻求高性价比解决方案的用户。
- 免费试用产品:提供配置较低,最多不超过4核,而且配置流量包较少,只能满足基础测试,而且试用产品是不支持备案的。

1.3TOP3推荐:华为云—-强大硬件支持和通信能力
- 优势:华为云以其在通信领域的技术积累和强大的硬件支持,提供了高性能的云服务器和存储解决方案。它还提供了包括云原生、人工智能、物联网等在内的全方位云服务。华为云的服务器在性能和稳定性方面表现出色,适合对计算性能和存储速度有较高要求的用户。
- 适用场景:适合需要强大硬件支持和全方位云服务的用户,尤其是那些在通信、媒体处理、物联网等领域有深入需求的企业。
- 免费试用产品:同一个产品仅能试用一次(新用户专享),免费体验结束后续费不参与优惠,同时无法在试用机器上备案

以上就是一文带你认清云服务器和轻量应用服务器的区别的详细内容,更多相关资料请阅读主机测评网其它文章!









